
Sistem Penjaminan Mutu Internal (SPMI) UNU KALTIM mengacu pada undang-undang Nomor 12 Tahun 2012 melalui sistem penjaminan mutu internal (SPMI) perguruan tinggi dan sistem penjaminan mutu eksternal (SPME) melalui akreditasi oleh Badan akreditasi nasional perguruan tinggi (BAN-PT) ataupun Lembaga akreditasi mandiri (LAM). di dalam menjaga budaya mutu penyelenggaraan pendidikan perguruan tinggi secara sistemik pada SPMI perguruan tinggi perlu adanya praktik baik (Gambar 1, 2, 3 dan 4) mengacu pada peraturan menteri riset, teknologi, dan pendidikan tinggi republik indonesia Nomor 62 Tahun 2016 tentang perencanaan/penetapan, pelaksanaan , evaluasi, pengendalian dan pengembangan/peningkatan di perguruan tinggi terhadap standar pendidikan tinggi yang terbagi menjadi dua yakni standar nasional pendidikan tinggi yang ditetapkan oleh peraturan menteri pendidikan dan kebudayaan republik indonesia Nomor 3 tahun 2020 yang diperbaharui menjadi Nomor 53 tahun 2023 dan standar pendidikan tinggi yang ditetapkan oleh perguruan tinggi/institusi itu sendiri sebagai pelampauan kuantitatif dan kualitatif
Tujuan penerapan penjaminan mutu ialah menjaga dan mengembangkan perguruan tinggi secara berkelanjutan untuk mencapai visi dan misi melalui kegiatan tridharma perguruan tinggi
Gambar 1. Praktik Baik Pelaksanaan SPMI dan AMI UNU KALTIM
Gambar 1 menerangkan mekanisme praktik baik pelaksanaan Siklus PPEPP yang diterapkan lembaga penjaminan mutu UNU Kaltim. di mulai dari tahap penetapan struktur organisasi serta sistem penjaminan mutu internal melalui 4 dokumen mutu (kebijakan, manual, standar, formulir) serta pedoman dan SOP, lalu tahap kedua yakni Pelaksanaan sistem disosialisasikan melalui [LINK] menjadi acuan dan pelaksana yang ditetapkan. pada tahapan evaluasi yang dilaksanakan oleh kegiatan audit mutu internal (AMI) oleh TIM Auditor Mutu Internal dan pelaksana penjamin mutu di level upps serta uppt, para auditee (UPPS/Lembaga/Biro dll) telah selesai mendistribusikan kuisioner/survey kepada responden (MONEV) sesuai jadwal yang ditetapkan LPM [LINK] serta menghasilkan Laporan Evaluasi Kuisioner/survey (LINK) serta mengisi template Lembar Evaluasi Diri (LED) terlebih dahulu yang di sahkan melalui SK rektor [LINK] dan dapat diunduh melalui Link berikut [UNDUH FILE] silahkan melihat jadwal pengisian LED [LINK]. keduanya digunakan sebagai bahan evaluasi AMI/matrik AMI. kemudian AMI melaksanakan desk evaluation/asesmen kecukupan/asesmen dokumen dan visitasi untuk menemukan temuan dan rekomendasi perbaikan. tahap Pengendalian dilaksanakan melalui rapat tinjauan manajemen (RTM) di tingkat UPPS dan UPPT sebagai langkah tindak lanjut perbaikan dan melakukan Peningkatan pada standar yang telah tercapai melalui evaluasi kegiatan AMI dan RTM.
Instrumen/template dokumen terkait tata laksana evaluasi, pengendalian dan peningkatan baik yang dibutuhkan Auditee (UPPS/Lembaga/Biro dll], TIM AMI, RTM, LPM, GPM dan UPM) dapat diunduh melalui link berikut [LINK KEGIATAN AMI] dan [LINK LUARAN AMI]
Bukti Fisik Implementasi kegiatan evaluasi, pengendalian dan peningkatan dapat dilihat pada link berikut [link]
Informasi dan dokumentasi kegiatan SPMI dapat dilihat pada link berikut [link]
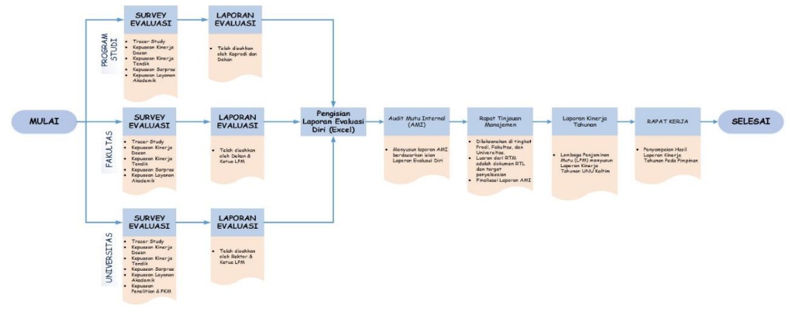
ALUR TATA LAKSANA EVALUASI, PENGENDALIAN DAN PENINGKATAN
Gambar 2. Alur tata laksana evaluasi, pengendalian dan peningkatan
10 TAHAPAN PELAKSANAAN EVALUASI, PENGENDALIAN DAN PENINGKATAN
Gambar 3. 10 tahapan pelaksanaan evaluasi, pengendalian dan peningkatan

Gambar 4. Alur rapat tinjauan manajemen (RTM)


